公开方式:
主动公开
有效期:
长期有效
公开时限:
长期公开
公开范围:
面向全社会
信息索取号:
014554178/2023-44018
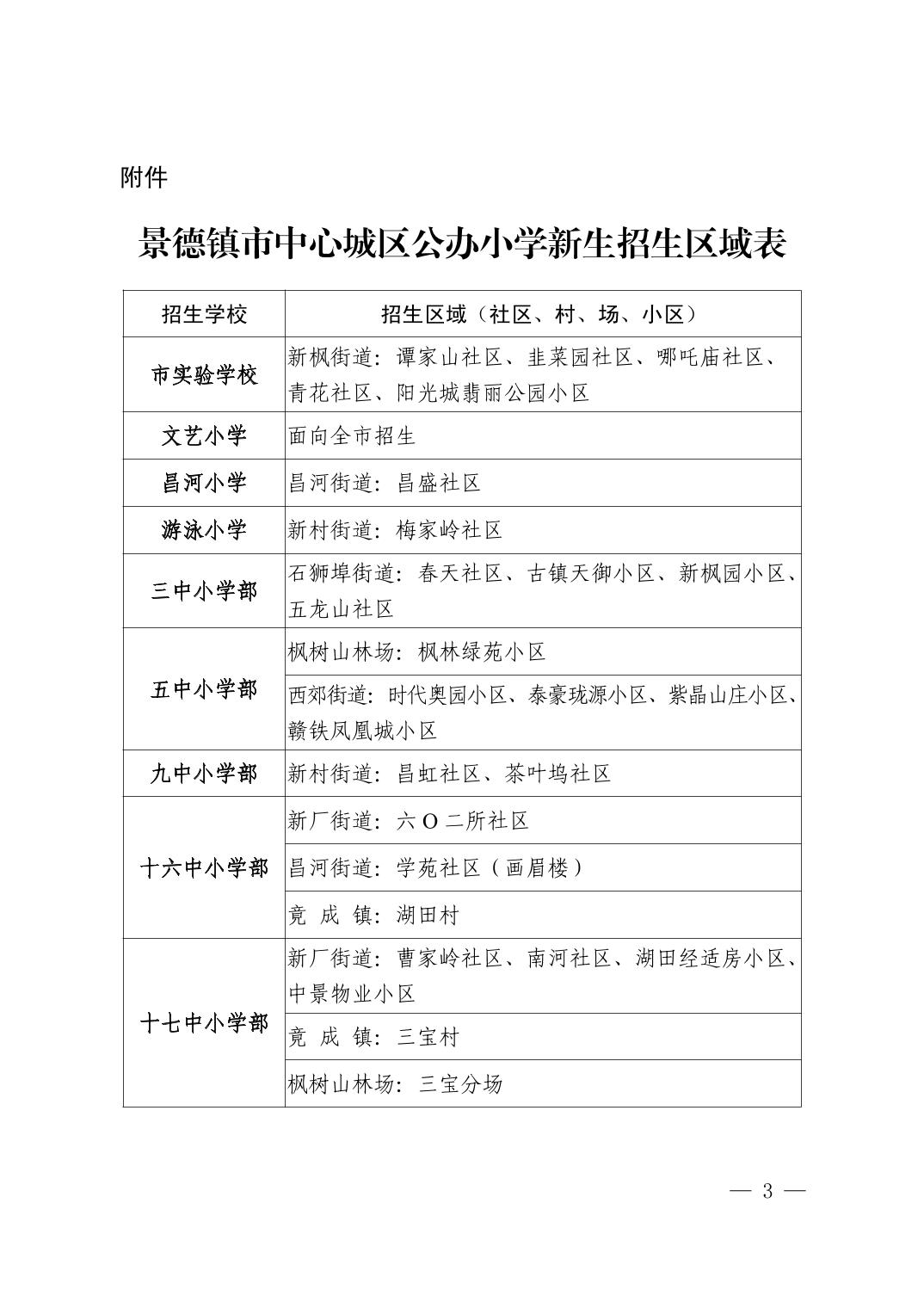
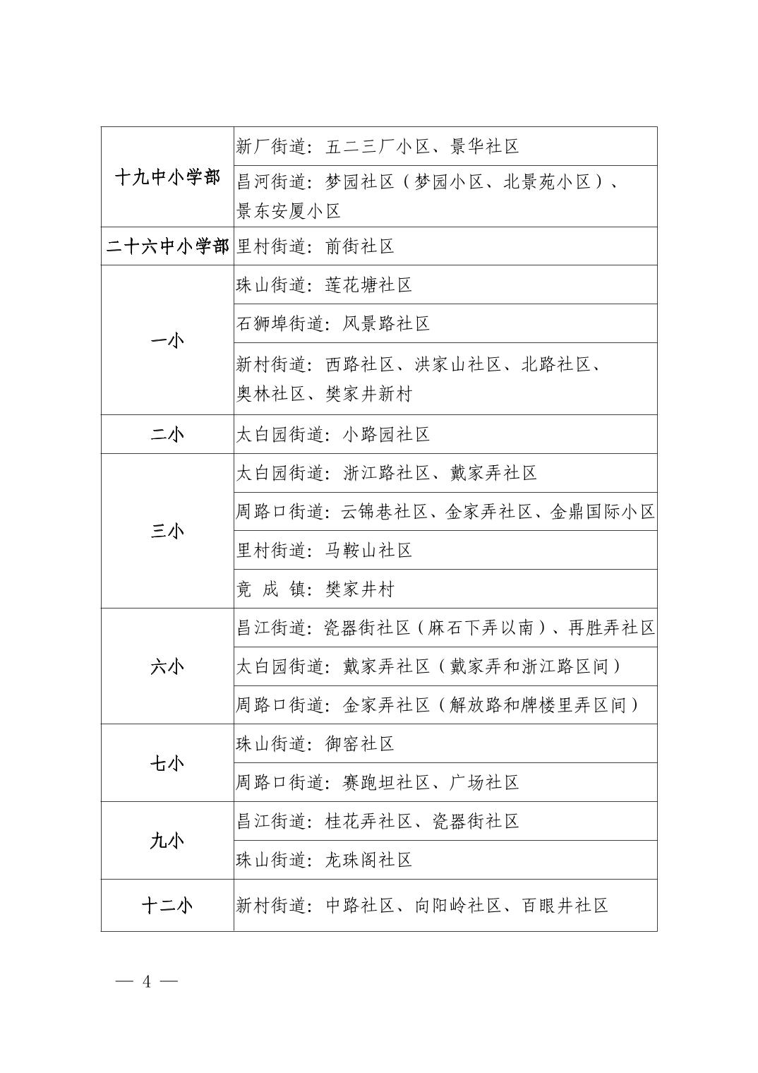
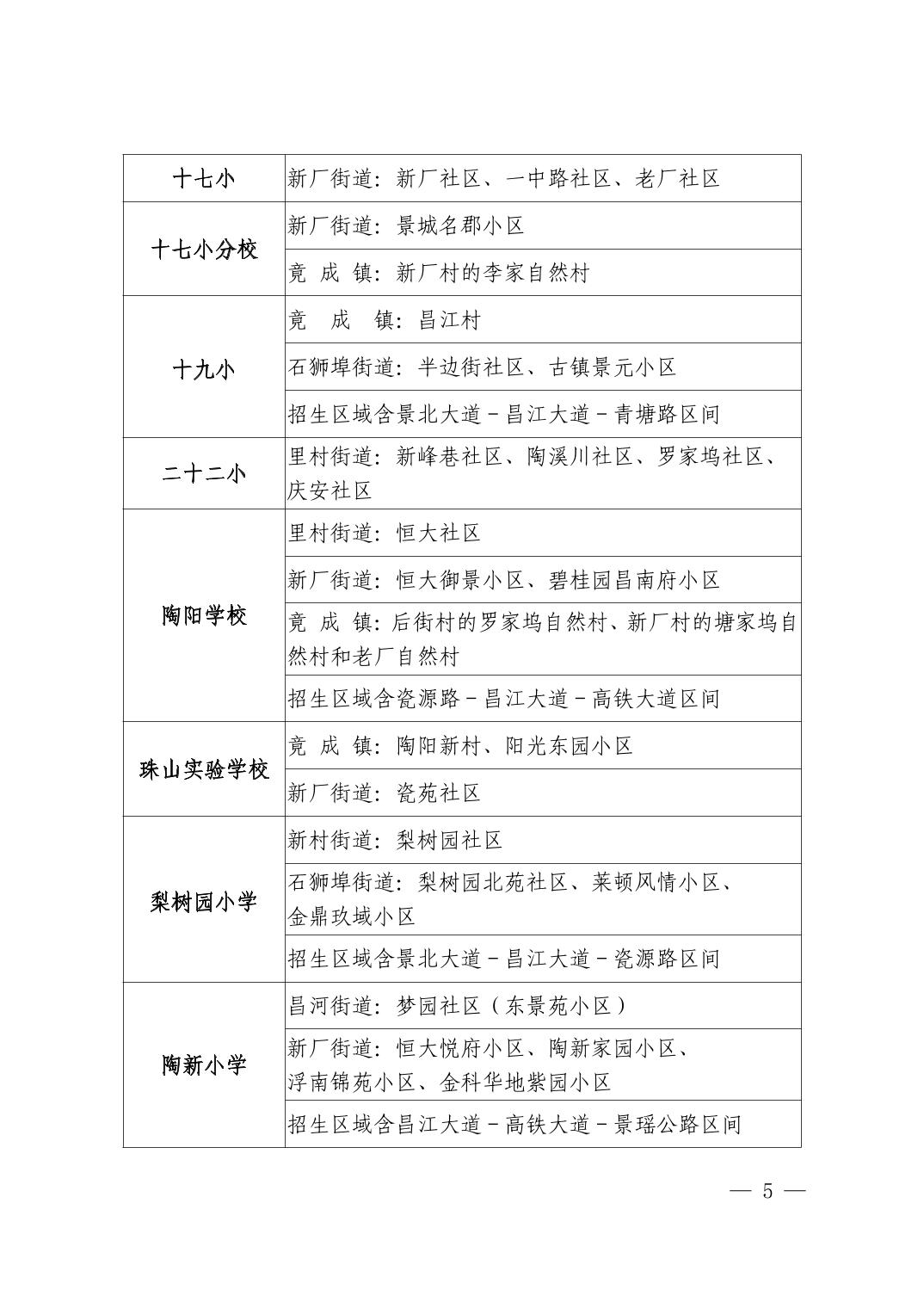
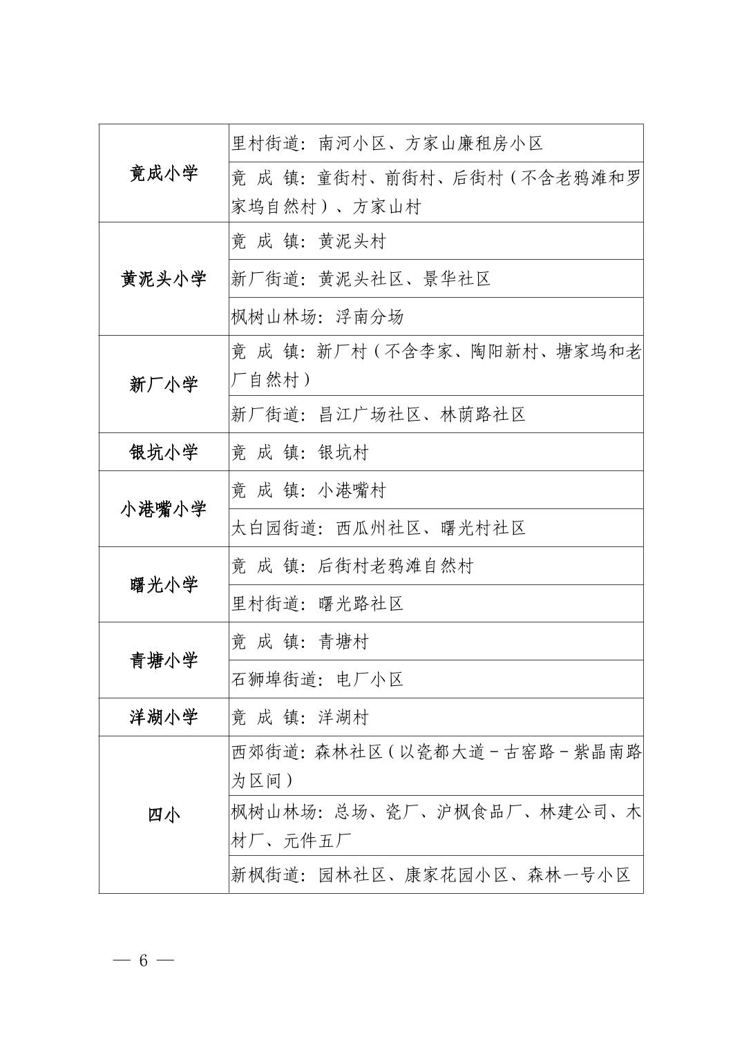
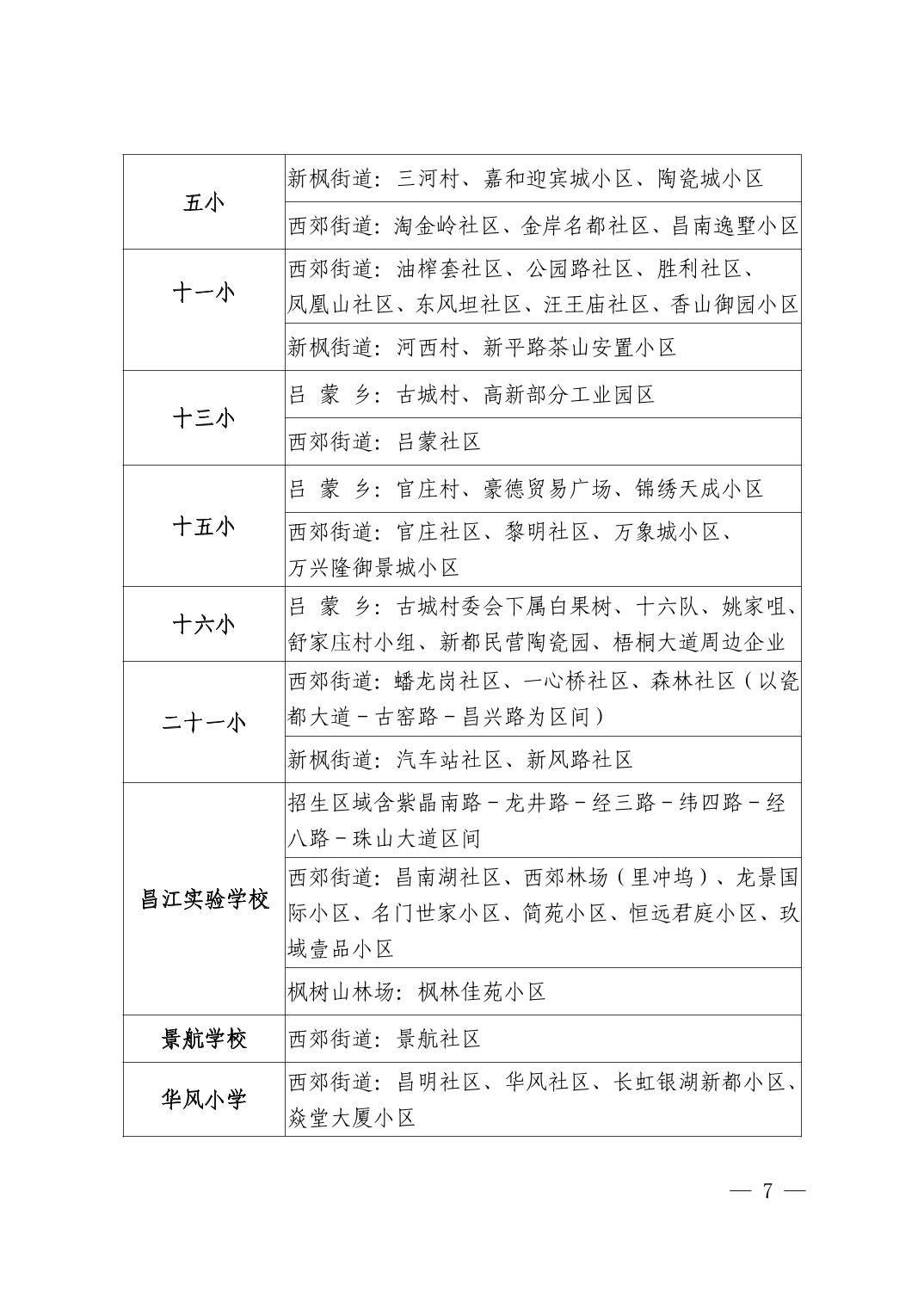
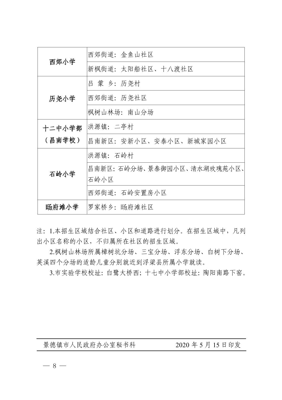
《关于同意调整中心城区公办小学新生招生区域的批复》
来源:珠山区教体局
发布时间:2023-11-10 17:16
访问量:










赣公网安备 36020002000154 号