珠山区2025年义务教育学校招生方案
为做好我区2025年义务教育阶段学校招生工作,规范义务教育阶段学校招生秩序,根据《中华人民共和国义务教育法》、《关于构建优质均衡的基本公共教育服务体系的意见》、教育部办公厅《关于开展义务教育阳光招生专项行动的通知》、《江西省义务教育条例》等规定,按照《景德镇市2025年中心城区义务教育学校招生方案》工作要求,结合我区实际,制定本方案。
一
招生原则
1.坚持就近入学原则。按照就近入学或相对就近原则,综合考虑区域内适龄儿童少年的数量和分布状况、学校布局、办学规模、交通安全等因素,科学合理划定每一所公办义务教育学校招生范围,确保具有本区户籍的适龄儿童、来景人员随迁子女按照生源类别依序进入学区学校接受义务教育。
2.坚持按计划招生原则。严格控制班额,义务教育学校一律不得有超大班额,起始年级一律不得新增大班额,小学和初中班额分别控制在45人、50人以内,不得擅自突破招生计划或扩大班额。
3.坚持阳光招生原则。加强招生政策的宣传和解读,建立完善信息公开制度、来信来访接待制度、社会监督制度和责任追究制度,确保招生工作公平公正。
二
招生入学条件界定
(一)政策优惠类别人员界定
凡烈士子女,符合条件的现役军人子女,公安、司法行政机关英烈和因公牺牲伤残警察子女,消防救援人员子女以及人才子女等为享受义务教育政策优惠人员子女。适龄儿童少年父母中的一方为享受中心城区义务教育政策优惠人员,其子女入学按省、市相关政策执行。小学入学阶段,优先安排入学;初中入学阶段,在学校招生计划外予以优先保障。
(二)招生入学户籍界定
1.时间界定:户籍迁入入学片区时间不得晚于2025年6月30日;
2.有户类别界定:适龄儿童与父母双方或一方在中心城区具有同一户籍,且户主必须是该适龄儿童父或母、祖辈(祖父母或外祖父母)。
(三)招生入学房产界定
1.时间界定:合法固定住所证件时间不得晚于2025年6月30日。
2.合法固定住所类别界定:不动产证房(含已网签备案的购房合同)、公租房、廉租房、经济适用房、村民自建房(土地证)。
3.小学入学房产要求:自2023年起,中心城区同一套房产在六年之内只作为同一个家庭适龄儿童招生入学依据。
4.初中入学房产要求:房产所有人为该小学毕业生、父母双方或一方。
5.多人房屋产权证份额要求:持有份额高于51%。
(四)“幼随长”入学类别界定
按照国务院办公厅《关于加快完善生育支持政策体系推动建设生育友好型社会的若干措施》文件要求,鼓励出台多孩子女同校就读具体实施办法,帮助家长解决接送不便问题。自2025年起,小学适龄儿童随父或母与同胞亲兄弟姐妹(同父同母)在中心城区同一户籍,或在中心城区具有同一合法固定住所,且与同胞亲兄弟姐妹同时就读小学阶段,可申请“幼随长”就读同一所学校,按第一生源类别入学,若该类别超出该校当年起始年级招生学位,则须服从该校分流方案;也可申请按户籍或房产类别入学。
三
小学招生
(一)适龄儿童界定。适龄儿童为年满6周岁(2019年8月31日及之前出生)的儿童。
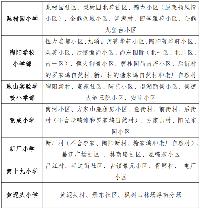
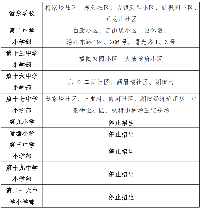
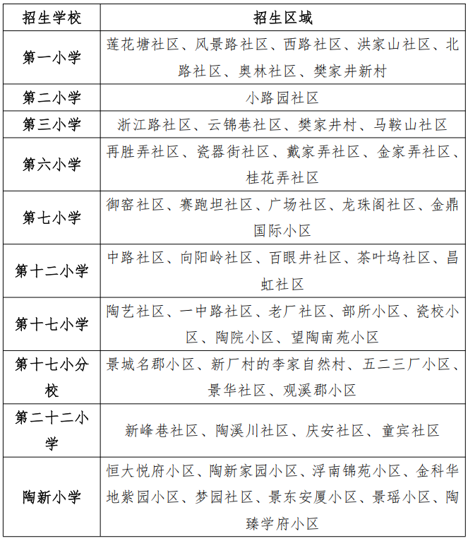
(二)片区划分(详见附件)。
(三)规范信息采集。健全义务教育入学报名登记制度,按照“材料非必要不提供、信息非必要不采集”原则,进一步规范报名信息采集。加强幼儿园与小学的学籍衔接,取消额外的学前教育经历证明;预防接种证明不作为入学报名前置条件,可在开学后及时要求学生提供;全面清理计划生育证明、超过正常入学年龄证明等无谓证明材料;应当采集学生基本信息、家庭住址及家长姓名、联系方式等必要信息,严禁采集学生家长职务和收入信息。信息采集工作应在招生入学时一次性采集,不得利用各类APP、小程序随意反复采集学生相关信息。
(四)实行“双确认”制度。家长对核验的相关入学信息、分配的学校进行“双确认”。经家长“双确认”提交后发放“电子录取通知书”,按相关规定和要求办理入学报到手续。
(五)学区生源认定。中心城区学校招生按照划分的学区范围,分以下五类生源类别(政策优惠类除外)顺序接收,超过学校接纳能力而没有接收的适龄儿童,则根据实际居住地,就近统筹安排到有学位空缺的公办学校就读。
第一类:中心城区有户有房且随父母户房一致类
适龄儿童与父母双方或一方在中心城区具有同一户籍,户籍地址与合法固定住所证件地址一致,按其父母或本人合法固定住所证件地址所在学区就近入学。
第二类:中心城区有户有房随父母户房不一致、随祖辈(祖父母或外祖父母)户房一致类
满足下列条件之一:
1.随父母户房不一致类。适龄儿童与父母双方或一方在中心城区具有同一户籍,户籍地址与合法固定住所证件地址不一致,按其父母或本人合法固定住所证件地址所在学区就近入学。
2.随祖辈(祖父母或外祖父母)户房一致类。适龄儿童随父或母与祖辈(祖父母或外祖父母)在中心城区同一户籍,户籍与合法固定住所证件一致。按其祖辈(祖父母或外祖父母)合法固定住所证件地址所在学区就近入学。
3.适龄儿童与父母双方或一方在中心城区同一户籍,因合法固定住所拆迁(有住房拆迁证明),拆迁重建以后仍搬回原住址居住可按原住址确认;拆迁后,安置了房屋,且入住,则按安置房屋居住住址确定;拆迁后,安置了房屋,但未交房,三年过渡期内仍可按原住址确认;拆迁后,未安置房屋,且其与父母双方和祖辈(祖父母或外祖父母)都没有房屋,仍可按原住址确认。
4.适龄儿童因父或母工作调动,由外地迁居本市中心城区的学生,一时户籍未办或正在办理的,凭户籍迁移证明、主管部门的工作调令等证明材料确认,按其父母或本人合法固定住所、居住证或户籍迁移地址确认。
第三类:中心城区有户无房类
适龄儿童与父母双方或一方在中心城区具有同一户籍,其与父母在中心城区没有合法固定住所,按户籍地址所在学区就近入学。
第四类:中心城区无户有房类
适龄儿童与父母双方不具中心城区户籍,在中心城区具有合法固定住所,按其父母或本人合法固定住所证件地址所在学区就近入学。
第五类:中心城区无户无房类
适龄儿童与父母双方不具中心城区户籍,在中心城区没有合法固定住所,须提供公安户籍部门核发其父母居住证,按居住证地址或住建部门备案的租赁房屋地址统筹就近入学。其父母需在中心城区缴纳一年以上社保。
四
初中招生
2025年区属义务教育学校初中招生按照《景德镇市2025年中心城区义务教育学校招生方案》执行。为保持中心城区初中学校招生政策的连续性和稳定性,2025年中心城区初中学校按照学生填报的志愿实行对口直升、民办学校自主招生、电脑派位、按志愿调剂录取等方式组织招生。
五
工作要求
(一)切实保证和谐稳定。要高度重视义务教育招生入学工作,切实加强领导,完善措施,落实责任,确保义务教育招生入学工作有序推进。要切实做好新闻宣传引导,特别是在招生入学关键环节和关键节点,就关键政策、群众关心的疑难点做好宣传释疑工作,取得家长的理解和支持。要加大义务教育“权利和义务统一”的宣传力度,引导义务教育适龄儿童少年家长依法送其子女按时入学接受并完成义务教育。要通过多种形式及时主动向社会公开招生方案、招生计划、招生范围、招生程序、报名条件、录取结果、咨询方式,确保招生入学工作平稳有序。
(二)提前做好入学预警。加强对区域内适龄儿童少年数量变化趋势的分析预测,尤其对部分片区入学需求逐年增加、学位供给紧张的情况,及时向社会发布预警提示,合理引导家长预期。
(三)稳步推进优质均衡。要按照优质均衡发展的要求,统筹辖区学校资源,根据办学条件合理确定各学校招生人数。继续落实优质普通高中招生指标合理分配到区域内初中的政策,只限学籍在本校、且初一至初三年级均在本校学习的应届初中毕业生报考普通高中均衡招生。
(四)严格执行学籍管理。严格执行省、市有关学籍管理规定,规范学籍管理,凡未经教育行政部门录取,学校擅自招收的学生,将不予办理学籍,不核拨公用经费。未注册初中学籍的,不得参加初中学业水平考试。各学校要在9月1日前完成招生工作,并在10月20日前完成小学一年级的电子学籍注册和初中新生的电子学籍转接。
(五)严格规范招生行为。要全面实行阳光招生,主动接受社会监督。各学校要及时向社会公布义务教育学校招生入学工作的相关信息,严禁通过文化课考试、面试、考察等各类测试或变相测试选拔学生,不得收取学生个人简历或视频音频等个人展示材料,不得以学科竞赛、考试证书、荣誉证书、培训证明等作为招生入学依据或参考。严禁开展入学分班测试,严禁设立或变相设立重点班、实验班、快慢班、教工子女班。
(六)统筹保障不同群体入学。依法保障进城务工就业人员随迁子女、残疾儿童少年、农村留守儿童、经济困难家庭子女接受义务教育的权利,对义务教育随迁子女入学坚持“两为主、两纳入、以居住证为主要依据”的入学政策,切实简化入学流程和证明要求,实现应入尽入。推进融合教育,依法保障能够接受普通教育的适龄残疾儿童少年就近随班就读。
(七)全面强化监督问责。教育督导部门要将义务教育阶段学校招生入学工作纳入督导范围,加强对学校招生入学政策落实情况的督导检查。区教育行政主管部门、各学校要进一步完善违纪举报和申诉受理机制,加强对招生工作的过程性管理,对造成不良影响或严重后果的学校,区纪委驻区教体局纪检监察组将加大监督检查力度,依照相关规定进行处理,确保招生工作公平、规范有序。
附件:
景德镇市2025年中心城区(珠山区范围)公办小学新生招生区域表




备注:
1.本招生区域结合社区和小区进行划分。在招生区域中,凡列出来小区名称的小区,不归属所在社区的招生区域。
2.新厂街道黄泥头社区更名为景东社区、新厂社区更名为陶艺社区,里村街道的前街社区更名为童宾社区,画眉楼社区更名为学苑社区。
3.招生区域按照“大稳定、小调整”的原则进行调整,为了保持招生政策的连续性、稳定性,今年调整招生区域的学校原则上予以三年政策过渡期,三年内同时面向原招生区域和调整后的招生区域进行招生。
4.以后每年已交付的新建小区根据小区周边学校办学规模、学位情况、按照就近或相对就近原则划分学区。


赣公网安备 36020002000154 号