当前位置: 首页 > 政务公开 > 重点领域 > 义务教育
公开方式: 主动公开 有效期: 长期有效 公开时限: 长期公开 公开范围: 面向全社会 信息索取号: 014554178/2022-72346
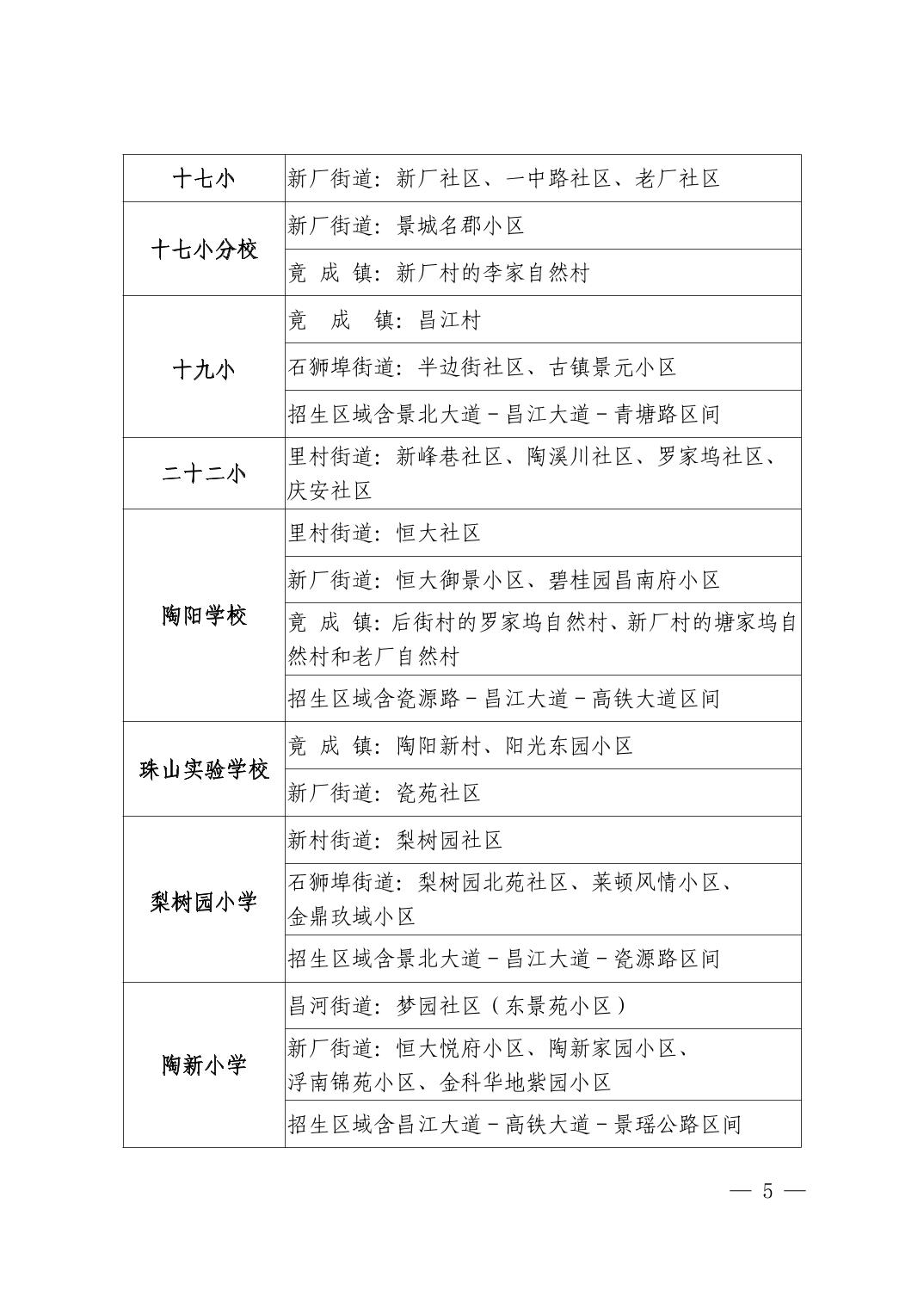
景德镇市人民政府《关于同意调整中心城区公办小学新生招生区域的批复》
来源:珠山区教体局 发布时间:2022-12-14 15:29 访问量: