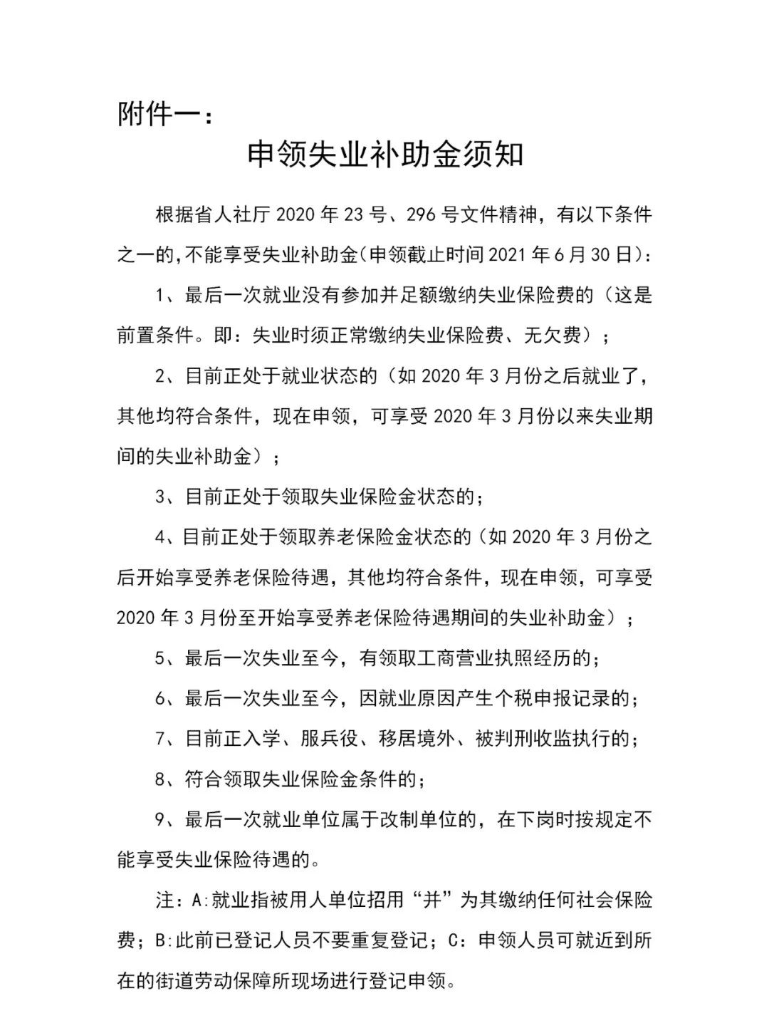
今天起,景德镇的失业补助金申领方式有变!
来源:古镇珠山
发布时间:2021-01-11 17:08
访问量:
因疫情原因,不宜集中办理,从2021年1月11日开始,市政务服务中心就业局失业保险经办窗口仅提供政策咨询,符合条件的下岗失业人员,按属地原则,可到所在街道劳动保障所咨询办理失业补助金业务,也可通过微信公众号“景德镇就业局”或人社服务热线12333了解政策。




赣公网安备 36020002000154 号