《方案》明确了招生原则,一是坚持属地管理原则。落实义务教育“县级人民政府为主管理的体制”。二是坚持就近入学原则。按照就近入学或相对就近原则,合理划定辖区内每一所公办义务教育学校阶段招生范围,确保具有本市户籍的适龄儿童少年、来景人员随迁子女接受义务教育。三是坚持计划招生原则。严格控制校额、班额不得擅自突破招生计划或扩大班额。四是坚持阳光招生原则。建立完善义务教育就近入学工作划片决策制度、信息公开制度、来信来访接待制度、社会监督制度和责任追究制度,确保招生工作公平公正。
《方案》明确了中心城区小学招生的适龄儿童界定、片区划分、规范信息采集、“双确认”制度、入学户籍界定以及房产界定。中心城区招生按照划分的学区范围,按中心城区有户有房且户房一致类、政策优惠类、中心城区有户有房且户房不一致类、中心城区有户无房类、中心城区无户有房类以及中心城区无户无房类共六类生源类别顺序接收。超过学校接纳能力而没有接收的适龄儿童,则根据实际居住地,就近统筹安排到有学位空缺的公办学校就读。中心城区无户无房类适龄儿童父母需在中心城区缴纳一年以上社保。要求户籍迁入入学片区时间、实际合法固定住所证件、拆迁协议等相关证件核发时间不得晚于2024年5月31日。
《方案》明确了中心城区初中招生按照学生填报的志愿,实行对口直升、民办学校自主招生、电脑派位、按志愿调剂录取等方式组织招生。中心城区初中学校划为学区1(原东学区)学校、学区2(原南学区)学校、学区3(原西学区)学校、学区4(原北学区)学校共四个学区。小学毕业生要求到学区内公办初中就读的,填报志愿时,可以选报本学区1-3所学校,第一志愿为主志愿。第一志愿填报某学校的人数小于或等于该校招生计划,则直接录取。若第一志愿选报某初中学校人数超过该校招生计划,则采用电脑派位方式录取。昌河小学(对口直升昌河中学)、五中、游泳学校(含原九中小学部,对口直升九中)、十六中、十七中、十九中、二十六中、珠山实验学校、昌江实验学校、十二中纳入对口直升的学校。
《方案》强调了七点工作要求。切实保证和谐稳定。要切实加强领导,完善措施,落实责任,确保义务教育招生入学工作有序推进;提前做好入学预警。要加强对区域内适龄儿童少年数量变化趋势的分析预测,尤其对部分片区入学需求逐年增加、学位供给紧张的情况,及时向社会发布预警提示,合理引导家长预期;稳步推进优质均衡。要按照优质均衡发展的要求,统筹辖区学校资源,根据办学条件合理确定各学校招生人数;严格执行学籍管理。要严格执行省市有关学籍管理规定,规范学籍管理;严格规范招生行为。严禁任何学校收取或变相收取与入学挂钩的“捐资助学款”。严禁组织提前招生,变相“掐尖”选生源。严禁义务教育阶段学校以各类竞赛证书、学科竞赛成绩或考级证明等作为招生依据。严禁自行组织或与社会培训机构联合组织以选拔生源为目的的各类考试,或采用社会培训机构自行组织的各类考试结果。实行均衡编班,严禁进行分班考试,严禁以任何名义设立重点班、快慢班、特色班和实验班等;统筹保障不同群体入学。依法保障进城务工就业人员随迁子女、残疾儿童少年、农村留守儿童、经济困难家庭子女接受义务教育的权利;全面强化监督问责。市、县两级教育督导部门要将义务教育阶段学校招生入学工作纳入督导范围,加大监督检查力度,依照相关规定进行处理,确保招生工作公平、规范有序。
通知全文

为做好我市2024年义务教育阶段学校招生工作,规范义务教育阶段学校招生秩序,根据《中华人民共和国义务教育法》《关于构建优质均衡的基本公共教育服务体系的意见》《教育部办公厅关于开展义务教育阳光招生专项行动的通知》《江西省义务教育条例》等规定,结合我市实际,制定本方案。
一、招生原则
(一)坚持属地管理原则。落实义务教育“县级人民政府为主管理的体制”,义务教育就近入学工作由市教体局协调指导,各区教体局和招生学校负责组织实施。
(二)坚持就近入学原则。各区要综合考虑本行政区域内适龄儿童少年的数量和分布状况、学校布局、办学规模、交通安全等因素,按照就近入学或相对就近原则,合理划定辖区内每一所公办义务教育学校阶段招生范围,确保具有本市户籍的适龄儿童少年、来景人员随迁子女接受义务教育。
(三)坚持计划招生原则。严格控制校额、班额,按照小学、初中在校生不超过2000人、九年一贯制不超过2500人的规模,义务教育学校一律不得有超大班额,起始年级一律不得新增大班额,小学和初中班额分别控制在45人、50人以内的标准要求,不得擅自突破招生计划或扩大班额。
(四)坚持阳光招生原则。加强招生政策的宣传和解读,建立完善义务教育就近入学工作划片决策制度、信息公开制度、来信来访接待制度、社会监督制度和责任追究制度,确保招生工作公平公正。
二、小学招生
(一)适龄儿童界定。适龄儿童为年满 6 周岁(2018年 8 月 31 日及之前出生)的儿童。
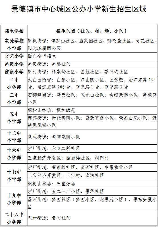
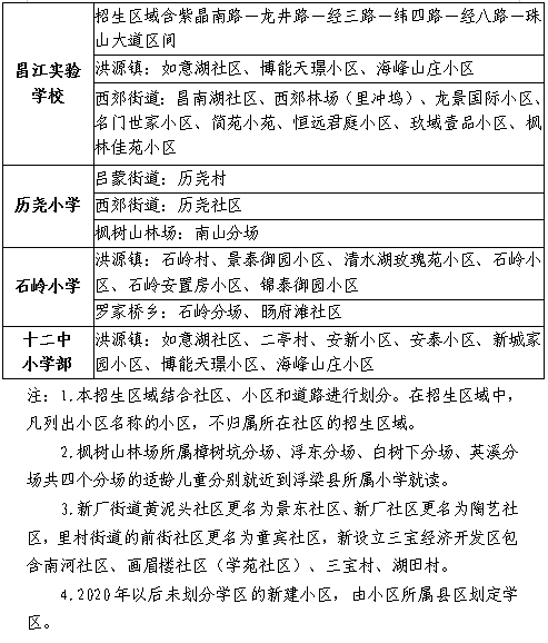
(二)片区划分。中心城区各公办小学新生招生区域按景德镇市人民政府《关于同意调整中心城区公办小学新生招生区域的批复》(景府字〔2020〕19号)等文件执行(见附件1)。
(三)规范信息采集。各区教体局要健全义务教育入学报名登记制度,按照“材料非必要不提供、信息非必要不采集”原则,进一步规范报名信息采集。加强幼儿园与小学的学籍衔接,取消额外的学前教育经历证明;预防接种证明不作为入学报名前置条件,可在开学后及时要求学生提供;全面清理计划生育证明、超过正常入学年龄证明等无谓证明材料;应当采集学生基本信息、家庭住址及家长姓名、联系方式等必要信息,严禁采集学生家长职务和收入信息。信息采集工作应在招生入学时一次性采集,不得利用各类APP、小程序随意反复采集学生相关信息。
(四)实行“双确认”制度。家长对核验的相关入学信息、分配的学校进行“双确认”。经家长“双确认”提交后发放“电子录取通知书”,按相关规定和要求办理入学报到手续。
(五)招生入学户籍界定。使用户籍作为入学依据的,各区教体局可根据实际情况确定户籍迁入时间要求。2024年户籍迁入入学片区时间不得晚于2024年5月31日。
(六)学区生源认定。中心城区学校招生按照划分的学区范围,分以下六类生源类别顺序接收。超过学校接纳能力而没有接收的适龄儿童,则根据实际居住地,就近统筹安排到有学位空缺的公办学校就读。
第一类:中心城区有户有房且户房一致类
适龄儿童与父母双方或一方在中心城区同一户籍,户籍地址与实际合法固定住所证件地址一致,按其父母或本人实际合法固定住所证件地址所在学区就近入学。
第二类:政策优惠类
烈士子女、符合条件的现役军人子女、公安英模和因公牺牲伤残警察子女、消防救援人员子女以及人才子女等为享受义务教育政策优惠人员子女。适龄儿童少年父母中的一方为享受中心城区义务教育政策优惠人员,按实际合法固定住所证件确认。
第三类:中心城区有户有房且户房不一致类
1.适龄儿童与父母双方或一方在中心城区同一户籍,户籍地址与实际合法固定住所证件地址不一致,按其父母或本人实际合法固定住所证件地址所在学区就近入学。
2.适龄儿童随父或母与祖辈(祖父母或外祖父母)在中心城区同一户籍,户籍从未迁移过,其与父母双方均在中心城区无房产的,并与祖辈(祖父母或外祖父母)实际常住,户籍与实际合法固定住所(含公租房、廉租房、经济适用房)证件一致。按其祖辈(祖父母或外祖父母)实际合法固定住所证件地址所在学区就近入学。
3.适龄儿童与父母双方或一方在中心城区同一户籍,因合法固定住所拆迁(有住房拆迁证明),拆迁重建以后仍搬回原住址居住可按原住址确认;拆迁后,安置了房屋,且入住,则按安置房屋居住住址确定;拆迁后,安置了房屋,但未交房,三年过渡期内仍可按原住址确认;拆迁后,未安置房屋,且其与父母双方和祖辈(祖父母或外祖父母)都没有房屋,仍可按原住址确认;
4.适龄儿童因父或母工作调动,由外地迁居本市中心城区的学生,一时户籍未办或正在办理的,凭户籍迁移证明、主管部门的工作调令及有关部门的证明材料确认。其实际合法固定住所按户籍迁移地址确认。
第四类:中心城区有户无房类
适龄儿童与父母双方或一方具有中心城区户籍,其与父母在中心城区没有实际合法固定住所,无祖辈可投靠,按户籍地址所在学区就近入学。
第五类:中心城区无户有房类
适龄儿童与父母双方不具中心城区户籍,在中心城区具有实际合法固定住所,按其父母或本人实际合法固定住所证件地址所在学区就近入学。其父母须在中心城区缴纳一年以上社保。
第六类:中心城区无户无房类
适龄儿童与父母双方不具中心城区户籍,在中心城区没有实际合法固定住所,须提供公安户籍部门核发其父母居住证,按居住证地址或住建部门备案的租赁房屋地址统筹就近入学。其父母需在中心城区缴纳一年以上社保。
(七)房产界定。使用实际合法固定住所证件作为入学依据的,其实际合法固定住所为商住用地住宅、自建房、公租房、廉租房、经济适用房。实际合法固定住所证件、拆迁协议等相关证件核发时间截止为2024年5月31日。
从2023年开始,中心城区内一套房产在六年之内只作为同一个家庭适龄儿童少年招生入学依据。
可以认定的合法固定住所证件是指:
1.适龄儿童父母或本人持有的房屋产权证;
2.适龄儿童随父或母与祖辈(祖父母或外祖父母)在中心城区同一户籍,其与父母双方均在中心城区无房产时,祖辈(祖父母或外祖父母)持有的房屋产权证;
3.符合政策的中心城区拆迁户协议;
4.适龄儿童父母持有份额高于51%的多人房屋产权证;
5.政府相关部门同意小区延期办理房屋产权证的证明材料。
非住宅房如店面、办公用房、阁楼、地下室、车库、烂尾楼等,均不能作为实际合法固定住所认定。
珠山区、昌江区、昌南新区教育行政部门要贯彻落实好招生原则,结合各自实际,制定区属公办学校小学招生具体方案,报市教体局同意后执行。
三、初中招生
为保持中心城区初中学校招生政策的连续性和稳定性,2024年中心城区初中学校按照学生填报的志愿实行对口直升、民办学校自主招生、电脑派位、按志愿调剂录取等方式组织招生。
(一)划学区填报志愿和计划内录取
中心城区初中学校划为四个学区(见附件2)。
学区1(原东学区)学校:一中、十三中、十六中、十七中、昌河中学、十九中、陶阳学校、珠山实验学校;
学区2(原南学区)学校:二中、七中、十六中、十七中、二十六中、实验学校、珠山实验学校、十二中(昌南学校);
学区3(原西学区)学校:三中、外国语学校、五中、七中、体育中学、实验学校、昌江实验学校、昌江区白鹭学校、五小初中部、十二中(昌南学校);
学区4(原北学区)学校:三中、七中、九中、十三中、陶阳学校、五小初中部。
中心城区小学毕业生要求到学区内公办初中就读的,填报志愿时,可以选报本学区1-3所学校,第一志愿为主志愿。第一志愿填报某学校的人数小于或等于该校招生计划,则直接录取。
(二)对口直升
为保障教育公平,控制大校额,且有利于学区初中学校均衡发展,对口直升学校的小学毕业生可以选择对口直升,也可以选择学区填报志愿。若填报志愿学校需电脑派位,未被电脑派位录取的学生则按调剂录取的方式录取。
今年纳入对口直升的学校有:昌河小学(对口直升昌河中学)、五中、游泳学校(含原九中小学部,对口直升九中)、十六中、十七中、十九中、二十六中、珠山实验学校、昌江实验学校、十二中。
(三)民办学校自主招生
景西学校、育才学校和百树学校面向全市实行自主招生,均不受户籍和地域限制。小学毕业生可以在填报志愿时选报一所民办学校,第一志愿填报某民办学校的人数超过该校招生计划,则采用电脑派位的方式录取。
(四)电脑派位
小学毕业生可依据2024年5月31日前迁入入学片区户口或房产的地址填报志愿,若第一志愿选报某初中学校人数超过该校招生计划,则采用电脑派位方式录取。
电脑派位由市教体局组织实施,市人大代表、市政协委员和区教体局、各中心城区中小学、学生家长等代表现场监督,市纪委驻局纪检监察组全程监督,市公证处全程公证,派位结果当场公布。
(五)调剂录取
电脑派位后,第一志愿落空的小学毕业生,参考其第二、第三志愿进行分配,若其选报的第二、第三志愿学校学位已满,将结合其家庭住址等因素,调剂到学区内学位未满的学校。可以调剂录取的学校有三中、外国语学校、七中、十六中、十七中、十九中、二十六中、珠山实验学校、白鹭学校、五小初中部、十二中。
(六)招生计划
景德镇市中心城区初中招生计划共8150人,见附件3。珠山实验学校、陶阳学校、育才学校招生工作由珠山区教体局负责,昌江实验学校、昌江区白鹭学校、景西学校、五小初中部招生工作由昌江区教体局负责,十二中招生工作由昌南新区社会事业管理局负责。
四、工作要求
(一)切实保证和谐稳定。要高度重视义务教育阶段招生入学工作,切实加强领导,完善措施,落实责任,确保义务教育招生入学工作有序推进。要切实做好新闻宣传引导,特别是在招生入学关键环节和关键时点,就关键政策、群众关心的疑难点做好宣传释疑工作,取得家长的理解和支持。要加大义务教育“权利和义务统一”的宣传力度,引导义务教育适龄儿童少年家长依法送其子女按时入学接受并完成义务教育。要通过多种形式及时主动向社会公开招生方案、招生计划、招生范围、招生程序、报名条件、录取结果、咨询方式,确保招生入学工作平稳有序。
(二)提前做好入学预警。要加强对区域内适龄儿童少年数量变化趋势的分析预测,尤其对部分片区入学需求逐年增加、学位供给紧张的情况,及时向社会发布预警提示,合理引导家长预期。要强化义务教育县区主体责任,切实履行政府职责,同时加快学校建设,有效增加学位供给。
(三)稳步推进优质均衡。要按照优质均衡发展的要求,统筹辖区学校资源,根据办学条件合理确定各学校招生人数。现有大校额学校,要逐年缩减招生规模。继续落实优质普通高中招生指标合理分配到区域内初中的政策,报考普通高中均衡招生,只限于在籍应届初中毕业生(学籍在本校,且初一至初三年级均在本校学习的应届初中毕业生,含按规定正常转学和休学学生)。
(四)严格执行学籍管理。要严格执行省市有关学籍管理规定,规范学籍管理。凡未经市教体局录取、学校擅自招收的学生,市教体局不予办理学籍,不核拨公用经费,无学籍的学生报考普通高中时,不准报考重点中学。严禁出现人籍分离、空挂学籍、学籍造假等现象,不得为违规跨区域招收的学生和违规转学学生办理学籍转接。各学校要在9月1日前完成招生工作,并在10月20日前完成小学一年级的电子学籍注册和初中新生的电子学籍转接。
(五)严格规范招生行为。全面实行阳光招生,主动接受社会监督。区教体局和学校要及时向社会公布义务教育阶段学校招生入学工作的相关信息,严禁任何学校收取或变相收取与入学挂钩的“捐资助学款”。严禁组织提前招生,变相“掐尖”选生源。严禁义务教育阶段学校以各类竞赛证书、学科竞赛成绩或考级证明等作为招生依据。严禁自行组织或与社会培训机构联合组织以选拔生源为目的的各类考试,或采用社会培训机构自行组织的各类考试结果。实行均衡编班,严禁进行分班考试,严禁以任何名义设立重点班、快慢班、特色班和实验班等。
(六)统筹保障不同群体入学。依法保障进城务工就业人员随迁子女、残疾儿童少年、农村留守儿童、经济困难家庭子女接受义务教育的权利,对义务教育随迁子女入学坚持以居住证为主要依据,切实简化入学流程和证明要求,实现应入尽入。推进融合教育,依法保障能够接受普通教育的适龄残疾儿童少年就近随班就读。政策性照顾子女入学(包括烈士子女、符合条件的现役军人子女、公安英模和因公牺牲伤残警察子女、消防救援人员)。其他人员优惠政策按《中共景德镇市委、景德镇市人民政府关于印发<景德镇市“3+1+X”产业人才发展实施办法(试行)>、<景德镇市“3+1+X”产业人才发展十条政策>的通知》及市委人才相关政策执行。
(七)全面强化监督问责。市、县两级教育督导部门要将义务教育阶段学校招生入学工作纳入督导范围,加强对本地及有关学校招生入学政策落实情况的督导检查。区教体局、各学校要进一步完善违纪举报和申诉受理机制,加强对招生工作的过程性管理,造成不良影响或严重后果的学校,市纪委市监委驻市教体局纪检监察组将加大监督检查力度,依照相关规定进行处理,确保招生工作公平、规范有序。
附 件
- 景德镇市中心城区公办小学新生招生区域
2.景德镇市中心城区初中招生学区划分表
3.景德镇市中心城区初中招生计划
附件1:





附件2:
景德镇市中心城区初中招生学区划分表









赣公网安备 36020002000154 号